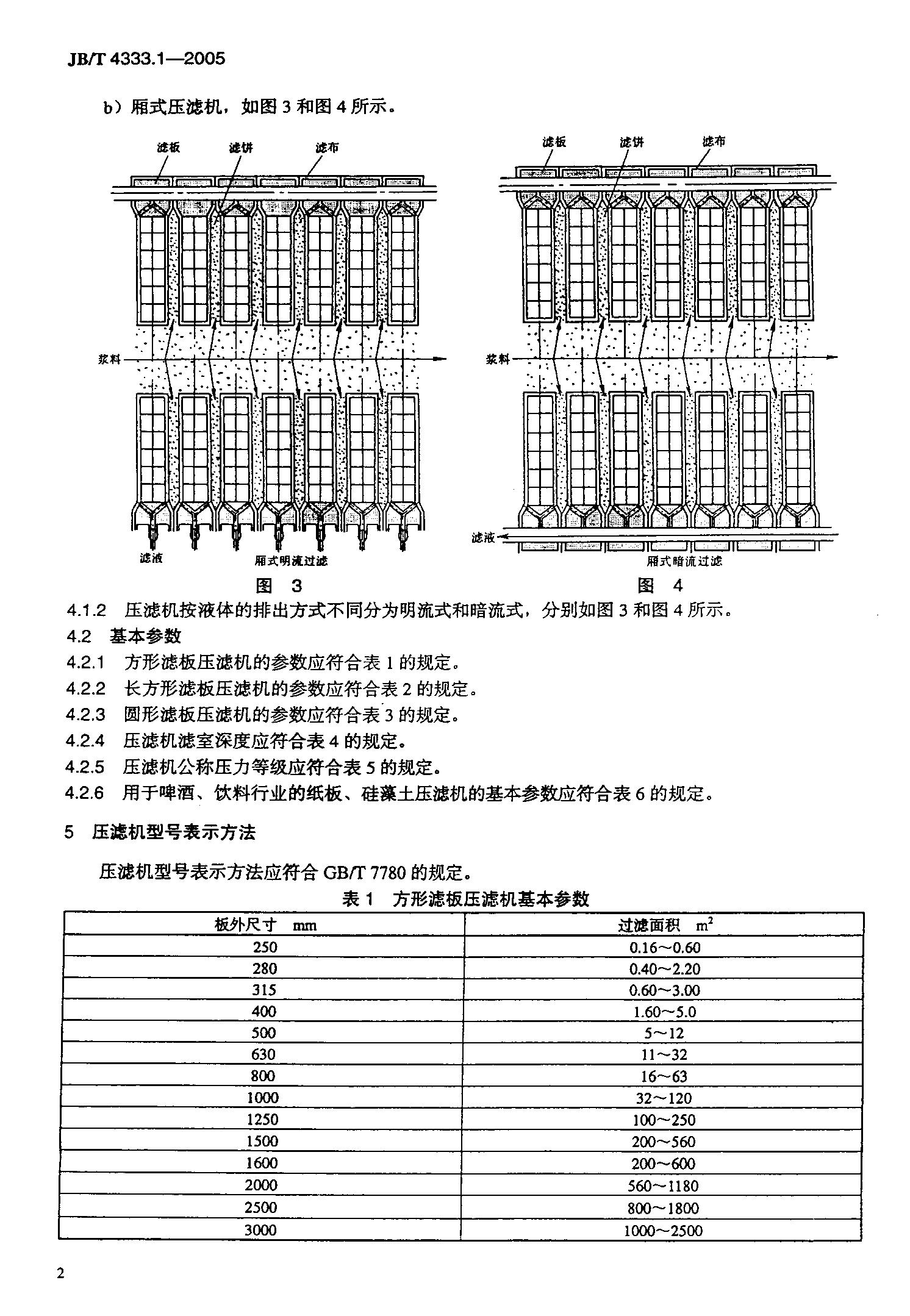
樱桃视频香蕉由很多塊濾板和濾框疊合組成過濾室,用壓力做為過濾推動力的機器。樱桃视频香蕉它是一種間歇操作機器,分為板框樱桃视频香蕉、廂式樱桃视频香蕉和立式樱桃视频香蕉3種。其中廂式又分為隔膜壓榨型和普通廂式結構,樱桃视频香蕉係列產品適用範圍很廣泛,但是結構較簡單。主要是板與框,板與(隔膜)板的壓緊和拉合,並且卸渣和清洗濾布都可以實行全自動化操作,很有利於樱桃视频香蕉向大型化發展,前景比較好。樱桃视频香蕉屬於通用機械之中的分離機械的範疇,製造標準適用於機械製造國家標準,以及樱桃视频香蕉製造行業標準,現在將有關標準列舉如下,供大家參考:
《廂式過濾機和板框樱桃视频香蕉第1部分:型式與基本參數》(JB/T4333.1-2005)
《廂式過濾機和板框樱桃视频香蕉第2部分:技術條件》(JB/T4333.2-2005)
《廂式過濾機和板框樱桃视频香蕉第3部分:濾板》(JB/T4333.3-2005)
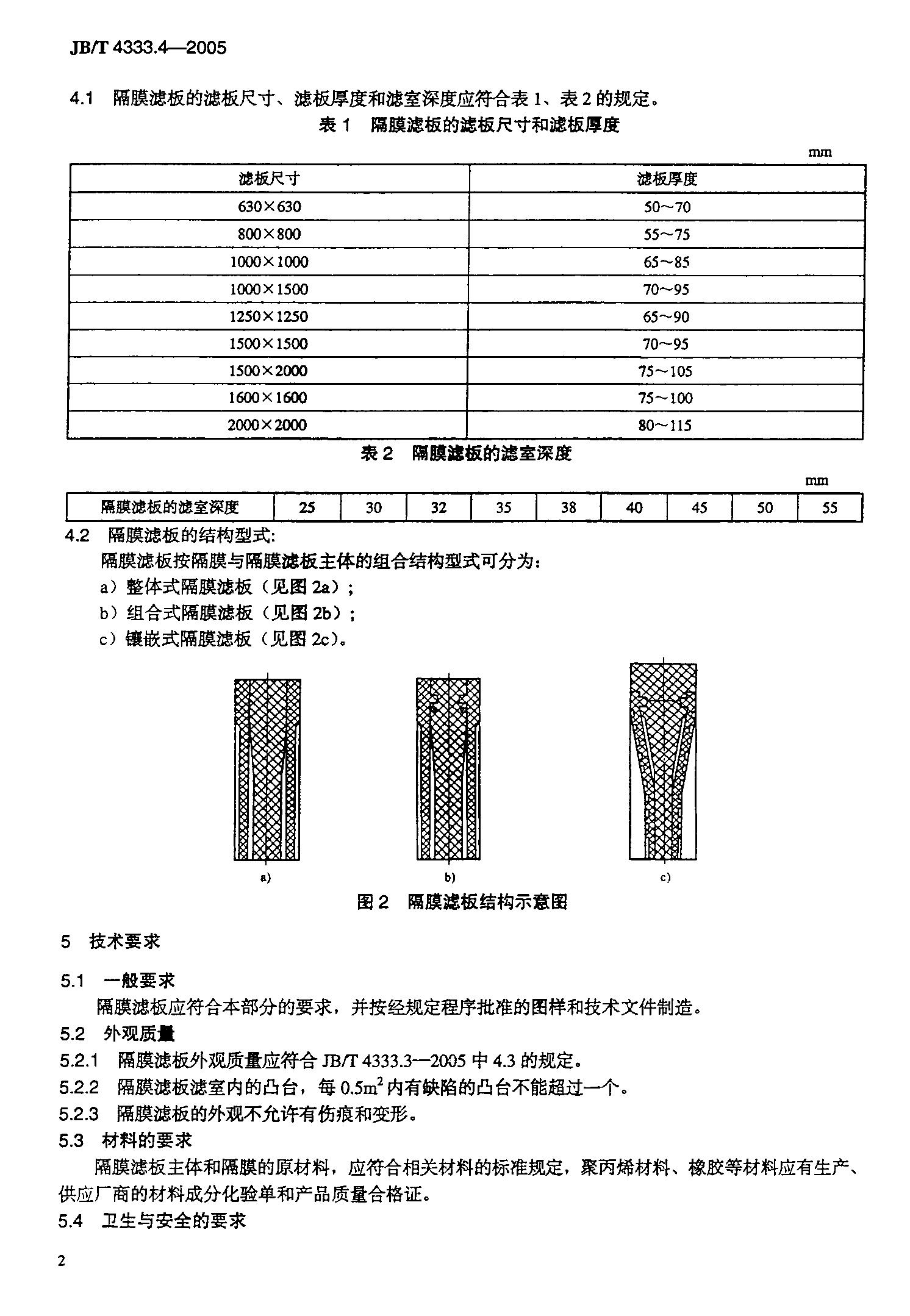
《廂式過濾機和板框樱桃视频香蕉第4部分:隔膜濾板》(JB/T4333.4-2005)
























GB/T 191 包裝儲運圖示標誌(GB/T 191-2000,eqv ISO 780:1997)
GB/T 1348-1988 球墨鑄鐵件
GB/T 2100-2002 一般用途耐蝕鋼鑄件(eqv ISO 11972:1998)
GB/T 2348-1993 液壓氣動係統及元件缸內徑及活塞杆外徑
GB/T 2878-1993 液壓元件螺紋連接油型式和尺寸
GB/T 3766-2001 液壓係統通用技術條件(eqv ISO 4413:1998)
GB/T 4064-1983 電氣設備安全設計導則
GB/T 4774 分離機械名詞術語
GB 5226.1-12002 機械安全機械電氣設備第1部分:通用技術條件(IEC 60204-1:2000,IDT)
GB/T 6388-1986 運輸包裝收發貨標誌
GB/T 7932-1987 氣動係統通用技術條件
GB/T 7935-1987 液壓元件通用技術條件
GB/T 9439-1988 灰鑄鐵件
GB/T 10894 分離機械噪聲測定方法
GB/T 12361-1990 鋼質模鍛件通用技術條件
GB/T 13306-1991 標牌
GB/T 13384-1992 機電產品包裝通用技術條件
GB/T 14408-1993 一般工程與結構用低合金鋼鑄件
JB/T 5000.3-1998 重型機械通用技術條件焊接件
JB/T 6418-1992 分離機械 清潔度測定方法
JB/T 7217-1994 分離機械塗裝 通用技術條件
如您在樱桃视频香蕉、過濾工程選型中需要更多的過濾與分離方麵的谘詢,歡迎來電(13732231928周經理)谘詢,樱桃在线视频可根據您現場過濾工況和您共同做好設備方案設計和科學選型。